Udacity Design Sprint | 2019

Designing a Mobile Coverage Coordination App Under Time Constraints

Overview

Super Cover was a fictional mobile application concept developed during a timed UX design sprint. The project focused on demonstrating structured research, rapid ideation, and end-to-end product thinking within constrained timelines.

The goal was to design an intuitive mobile experience that allowed union members to request and coordinate shift coverage efficiently, reducing manual communication and scheduling friction.

The Challenge

Union members relied on informal, manual coordination to secure coverage for time off. This created:

  • Delays in communication

  • Uneven distribution of coverage responsibilities

  • Stress around time-off planning

  • Lack of visibility into availability

The opportunity was to design a mobile-first system that simplified coordination while remaining accessible to users with varying technical experience.

Scope of Ownership

Conducted user interviews and synthesized findings

  • Created personas and empathy maps

  • Defined feature matrix and core functionality

  • Designed end-to-end user flow

  • Developed low-fidelity wireframes

  • Delivered high-fidelity mobile interface prototypes

This project was completed within a timed sprint environment to demonstrate research, prioritization, and design decision-making.

image of cellphone with super caver app splash page

Research & Synthesis

Research began with structured brainstorming to define constraints and context, followed by user interviews to validate assumptions.

Methods included:

  • User interviews

  • Persona development

  • Empathy mapping

  • Feature prioritization matrix

Research revealed key themes:

  • Coverage coordination was manual and time-consuming

  • Users needed quick visibility into availability

  • Stress increased when coverage was uncertain

  • Simplicity was critical for adoption

These insights shaped both the feature set and interaction design decisions.


Product Strategy & Core Decisions

The product was designed to:

  • Enable fast coverage requests

  • Minimize steps to secure confirmation

  • Provide visibility into availability

  • Reduce reliance on repeated informal communication

Design decisions prioritized clarity, speed, and mobile-first accessibility.


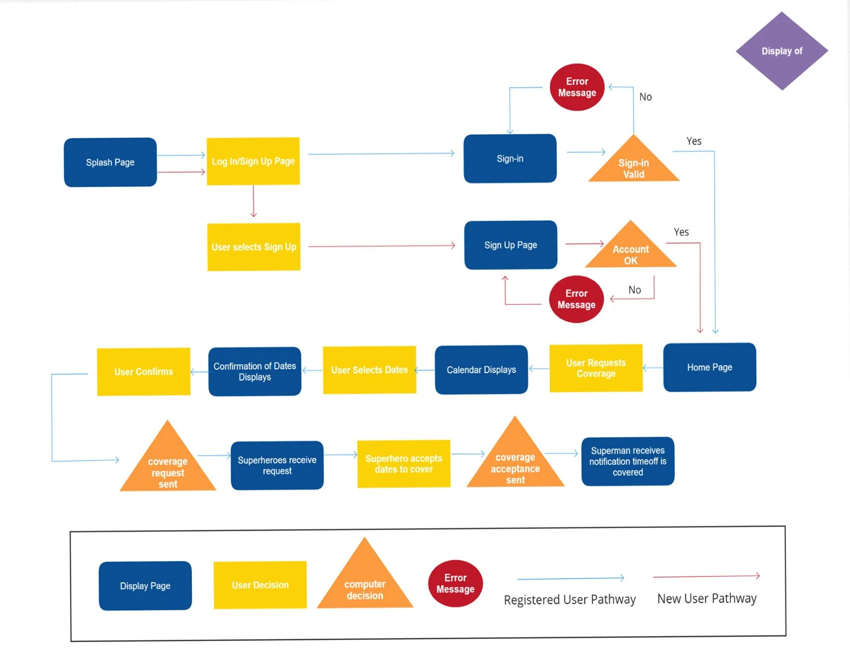
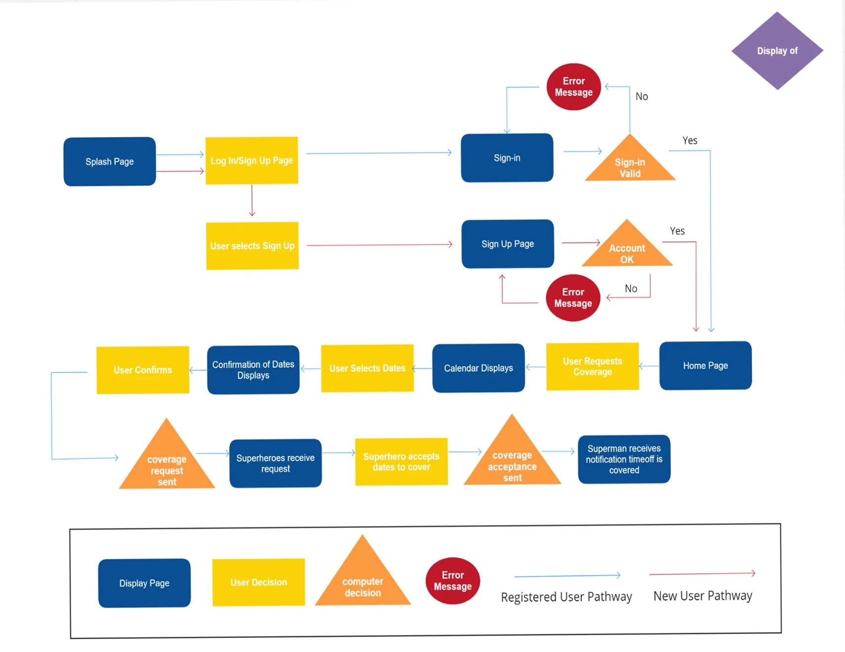
Information Architecture & Flow

An end-to-end user flow mapped the experience from login through coverage confirmation.

Key considerations included:

  • Clear entry point for new requests

  • Streamlined approval and notification system

  • Predictable navigation patterns

  • Minimal cognitive load

User flows were translated into structured wireframes to validate hierarchy and progression before visual refinement.


Wireframing & Interface Design

Low-fidelity wireframes established layout structure and interaction logic.

High-fidelity prototypes were developed to:

  • Reinforce hierarchy

  • Simplify task completion

  • Establish visual clarity

  • Maintain intuitive mobile navigation patterns

Due to sprint time constraints, the full application was not built out, but core flows and representative screens were completed.


Outcomes & Learning

Demonstrated structured UX process under time constraints

  • Validated ability to translate research into user flows and prototypes

  • Reinforced importance of simplifying multi-step coordination workflows

  • Showcased end-to-end product thinking from research through visual design

While conceptual, this sprint project illustrates foundational UX skills in research synthesis, prioritization, and rapid prototyping.